Генератор биполярных прямоугольных импульсов ре...
генератор прям.импульсов
Генератор прямоугольных импульсов – Telegraph
Вариант генератора импульсов прямоугольной и тр...
Список деталей
готовый генератор прямоугольных импульсов с рег...
Генератор импульсов схема
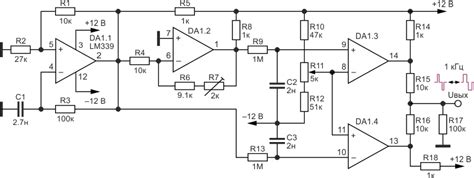
ШИМ-генератор биполярных импульсов - LM339
Низкочастотный генератор импульсов с дискретной...
Генератор прямоугольных импульсов на Arduino — ...
Генератор прямоугольных импульсов 10 кГц...33 М...
Схема генератор прямоугольных импульсов с регул...
Изготовить генератор прямоугольных импульсов - ...
Генератор прямоугольных импульсов на оу схема
Генераторы прямоугольных импульсов - презентаци...
Транзисторный генератор прямоугольных импульсов...
Генератор Импульсов С Регулируемой Частотой И С...
Генератор прямоугольных импульсов на оу схема -...
Простой генератор прямоугольных импульсов (меан...
Генераторы импульсов регулируемой частоты с исп...
Генератор импульсов с независимой регулировкой ...
Регулировка амплитуды генератора прямоугольных ...
Лабораторный генератор прямоугольных импульсов ...
Генератор биполярных противофазных прямоугольны...