Приемник SDR Sdrplay Rsp1A Программно-определяе...
Что такое SDR - приемники
Sdr приемник для windows
RTL-SDR TCXO приемник SDR радио сканер купить в...
SDR приемник | Пикабу
RTL-SDR приемник за 8$ - Diodnik
SDR приемник • HamRadio
SDR приемник: что это такое и для чего он нужен
Простой SDR приемник, это приемник - SDR техника
Что такое SDR приемник | Радиолюбитель — это пр...
RTL-SDR приемник SDR радио сканер купить в укра...
SDR приемник - нужен совет по выбору | Пикабу
Rtl sdr приемник своими руками
SDR приемник ч.2 | Пикабу
SDR приёмники. Всё о них - КВ и УКВ радиосвязь ...
SDR приемники купить на OZON по низкой цене
SDR приемник RTL-SDR Blog RTL SDR V3 (KIT)
Приемник SDR радиоканал RTL-SDR TCXO купить в у...
QSDR: Приемник SDR со смесителем на диодах
SDR-приемник своими руками. Как работает SDR
SDR приемники и передатчики, обзоры и отзывы по...
Немного о приемнике RTL-SDR USB 100kHz-1,7 GHz ...
Сдр приемник новокузнецк 42 – Telegraph
RTL SDR Receiver
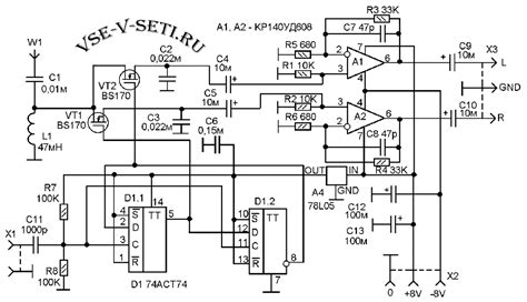
SDR KB приемник. Схема самодельного КВ SDR ради...
Приспособление для SDR приёмника - Приемники - ...