Как устроен блок питания, часть 5. Выходной вып...
Как рассчитать входной фильтр блока питания
Дроссель для импульсного блока питания
ОСНОВНЫЕ ПАРАМЕТРЫ ИМПУЛЬСНЫХ БЛОКОВ ПИТАНИЯ ДЛ...
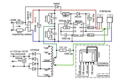
Схема импульсного блока питания 12в на полевых ...
Импульсный блок питания: схемы, принцип работы,...
Выходные фильтры импульсных блоков питания. . О...
Импульсный блок питания своими руками: принцип ...
Фильтр цепи питания постоянного тока
ПРИНЦИПИАЛЬНАЯ СХЕМА ИМПУЛЬСНОГО БЛОКА ПИТАНИЯ ...
Входной фильтр импульсного блока питания: Входн...
Из чего состоит импульсный блок питания часть 2...
Входной фильтр импульсного блока питания схема
Выходной фильтр импульсного блока питания схема
Как выбрать импульсный блок питания
Из чего состоит импульсный блок питания часть 2
Импульсный блок питания: схемы, сборка, принцип...
Принцип работы импульсного блока питания кратко
Входные фильтры импульсных блоков питания. . Об...
Пульсации на выходе импульсного блока питания