Мощная глушилка GSM, GPS, Глонасс, Wifi 12 анте...
Глушилка связи своими руками
Глушилка Сотовой Связи - Радиопередатчики - Фор...
Глушилка сотовой связи своими руками – схема
Глушилки сотовой связи. Блокираторы связи в Ниж...
Глушилка сотовой связи | Festima.Ru – частные о...
Мощная переносная глушилка WiFi, bluetooth, бес...
глушилка сотовой связи купить на алиэкспресс - ...
Глушилка Сотовой Связи - купить с доставкой по ...
ТОП 7 лучших глушилок сотовой связи: как работа...
Законно ли владеть глушилкой сигнала в России? ...
Глушилка Скорпион 10 XL-М (Росс) - карманная гл...
"Антишансон" - карманная глушилка для радиоприе...
Мобильная сверхмощная глушилка для сотовой связ...
Mobile-review.com Карманная "глушилка": телефон...
Мощная переносная универсальная глушилка GSM, G...
Глушилки сотовых
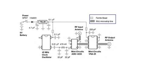
Как сделать глушилку сотовой связи
Простой глушитель сотовой связи и радиостанций....
Карманная «глушилка» сигналов сотовой связи - Y...
Как сделать глушилку сотовой связи - YouTube
Стационарная глушилка сотовых телефонов и 3G
Невидимка GSM + GPS - карманная глушилка
Вся правда о том, как работают глушилки связи в...
Глушилка Сотовой Связи купить на OZON по низкой...
Глушилка сотовой связи в домашних условиях. | Б...
Потужна глушилка GSM, GPS, Глонасс, Wifi 12 ант...
Спец-12-5G. 73Вт. Сверхмощная переносная глушил...
Защита личной жизни: глушилка сотовой связи сво...
Глушилка сотовой связи купить Алматы | все для ...