Параметры интегральных микросхем К140УД1А-К140У...
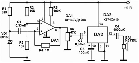
Микросхема КР140УД1208 — Баранов Денис
К140УД6, КР140УД6, КР140УД608 — rcl-radio.ru
ЛАБОРАТОРНЫЙ БЛОК ПИТАНИЯ С ФУНКЦИЕЙ ЗАРЯДНОГО ...
КР140УД18 - Справочник по микросхемам
К140УД6, КР140УД6, КР140УД608 » Радиоактив - вс...
К140УД8А, К140УД8Б, К140УД8В, КР140УД8А, КР140У...
Chips & Tech.: Adjustable duty/frequency OpAmp ...
КР140УД1408(А,Б), КР140УД14(А,Б), К140УД14(А,Б)...
К140УД1А, К140УД1Б, К140УД1В, КР140УД1А, КР140У...
КР140УД1408А (LM308J) прецизійний операційний п...
Магнитные подшипники и подвесы
КР140УД1408А, КР140УД1408Б — rcl-radio.ru
Описание функций микросхемы управления, построе...
К140УД8(А,В), КР140УД8(А,В) - операционные усил...
КР140УД708, Микросхемы, характеристики, примене...
Обозначение микросхем серии140
К140УД7, КР140УД7, КР140УД708, КФ140УД7 — rcl-r...
К140УД12, КР140УД12, КР140УД1208 — rcl-radio.ru
КР140УД1408Б, Прецизионный операционный усилите...
Мощный лабораторный блок питания с MOSFET транз...
Untitled Document [www.meteorite.narod.ru]
КР140УД18 — rcl-radio.ru
К140УД8(А-В), КР140УД8(А-В) — DataSheet
Портал радиолюбителя / Справочники / Микросхемы...
КР140УД8(А4)
Микросхемы Au К140уд8Б К140уд8А торг купить в С...
К140УД6, КР140УД6, КР140УД608 - операционные ус...